Information

资讯


艺高最新动态

【艺考资讯】2020年全国艺术类专业校考院校名单汇总

日期:2020年04月23日  

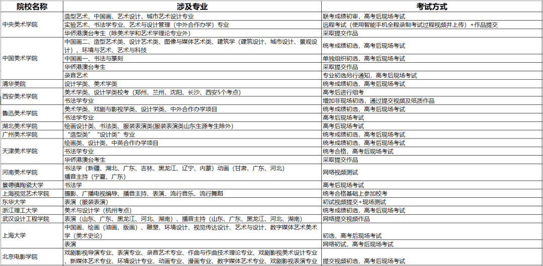
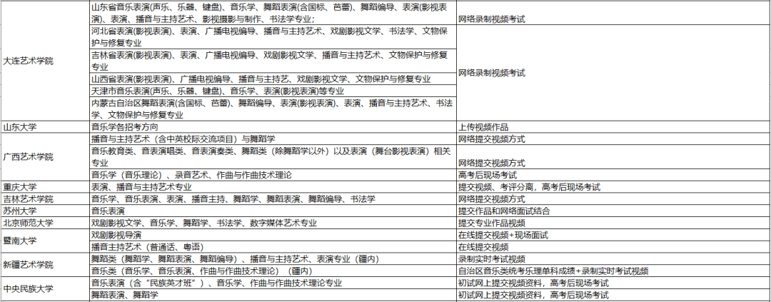
近日,全国各大艺术类院校正在陆续公布2020年艺术类专业考试调整方案,为了更好的给考生和家长提供便利,快速查找。本期,小编全面汇总了2020年全国艺术类专业校考院校名单和涉及专业,供广大考生和家长参考!


2020年校考院校名单汇总


(点击查看大图)

图片

图片

图片

图片

图片

图片


如有遗漏或错误,欢迎指正~


西安艺术职业高级中学

扫描二维码,关注西安艺高学校了解更多信息

使用最新版抖音扫码,或搜索抖音号2213940615,加西安艺高学校为好友