教育部透露,2020年全国高考报名人数1071万。目前,全国31个省(市、区)高三学生均已返校复学。各地中学普遍根据调整后的高考时间优化调整了教学计划安排。各地正结合当地实际情况制订今年高考的疫情防控工作标准及具体实施方案,有条不紊地推进高考各项准备工作。
教育部同时介绍,2020年艺考报名人数达到117万,今年共有199所高校组织线上考试录取或初选,目前已有168所高校组织完线上考核,占校考高校的84%,涉及考生163万人次,总体效果较好,预计5月下旬基本完成线上考核。高考后,将有72所高校在初选基础上再组织对考生的现场考核。
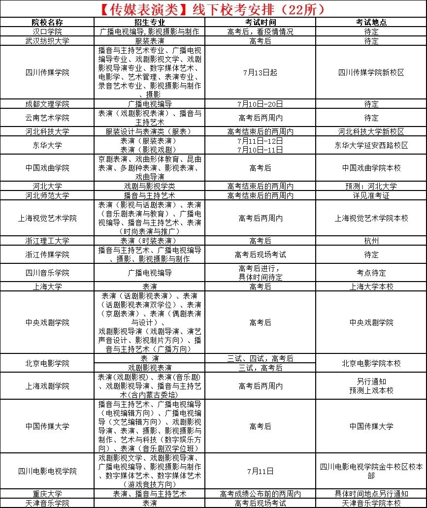
本期,小编整理出了高考后还要组织校考的院校名单,各位考生和家长可参考!
通过小编整理发现,书法、美术专业一般采取先以统考成绩进行初选,主要集中在高考后进行现场考试。而音乐、舞蹈、传媒表演专业初试采取提交线上作品初审,初审合格后高考后参加复试。
距离高考的时间越来越近,希望广大考生能够调整好心态,一分耕耘一分收获,只有踏实勤勉的努力,才能收获自己想要的结果!
首页
