
为做好2024年陕西省普通高等学校招生考试(以下简称“高考”)报名工作,根据教育部及省招生委员会相关规定,现就有关事项通知如下:
一、报名条件
(一)申请在陕报名参加高考者,须同时符合下列条件:
1.遵守中华人民共和国宪法和法律;
2.身体状况符合相关要求;
3.截至2024年8月31日,本人户籍应在陕且满3年;
4.截至高考当年,高级中等教育阶段在陕连续学籍满3年。即从第一学年开始,在我省高级中等教育学校注册学籍并连续就读满3年,按规定完成学业并可获得陕西省高级中等教育学校颁发的毕业证书。
(二)户籍在陕但不满足以上户籍或学籍要求者:
1.根据教育部规定,高级中等教育学校毕业同等学力人员可以申请报名参加高考。但在陕申请报考者本人及其父亲或母亲或法定监护人户籍必须在陕,且本人初次户籍登记在陕。报名前本人写出同等学力书面说明,户籍所在县(区、市)教育行政部门审核并出具同意意见后,由户籍所在县(区、市)招生考试机构受理其报名申请。
高级中等教育学校毕业同等学力认定办法由各市(区)教育行政部门负责制定。自2025年高考报名起,普通高中同等学力认定按照《陕西省教育厅关于印发陕西省普通高中同等学力认定暂行办法的通知》(陕教〔2023〕14号)执行。
2.随外出务工的父亲或母亲或法定监护人在外省就读,不符合就读省份高考报名条件,且本人初次户籍登记在陕、本人及其父亲或母亲或法定监护人户籍在陕的报考者,持相关人员户籍、就读省份高级中等教育阶段学籍等材料,可申请在户籍所在县(区、市)报名参加高考。
3.本人随其父亲或母亲因军转安置、工作调动(指国家机关、事业单位、国有企业人事管理部门办理的调动)正常迁转户籍至我省,并将高级中等教育阶段学籍转入我省,可不受户籍、学籍年限限制。
4.截至高考当年8月31日,学籍在陕满3年但户籍在陕不满3年,在户籍迁入我省前,其父亲或母亲或法定监护人持有陕西省居住证,且持证期间在陕缴纳职工基本养老保险的,其父亲或母亲或法定监护人的陕西省居住证时间与其取得陕西户籍时间连续,且两项时间相加满3年,可申请在学籍所在县(区、市)报名参加高考。
(三)外省来陕进城务工人员及其他非陕西户籍在陕就业人员随迁子女(以下简称“随迁子女”)在陕参加高考,按照《陕西省教育厅等三部门关于印发做好外省来陕进城务工人员及其他非陕西户籍在陕就业人员随迁子女在陕参加普通高校招生考试实施细则的通知》(陕教规范〔2021〕3号)执行。
(四)在我省定居的外国侨民报名,应遵守中华人民共和国宪法,具有高级中等教育学校毕业同等学力,身体状况符合相关要求,并须持有公安机关签发的《中华人民共和国外国人永久居留证》。
(五)下列人员不得在我省报名:
1.具有普通高等学历教育资格的高校在校生;或已被普通高校录取并保留入学资格的学生;
2.高级中等教育学校非应届毕业的在校生;
3.在高级中等教育阶段非应届毕业年份以弄虚作假手段报名并违规参加高考(包括全国统考、省级统考和高校单独组织的招生考试)的应届毕业生;
4.因违反国家教育考试规定,被给予暂停参加高考处理且在停考期内的人员;
5.因触犯刑法已被有关部门采取强制措施或正在服刑者,其中,未成年人按相关法律规定执行。
(六)不符合我省高考报名条件的随迁子女、户籍已迁入我省但不符合我省高考报名条件者,必须及时返回户籍所在省份或户籍流出省份报名参加高考。
二、报名时间和地点
所有拟在陕参加2024年高考者(包括保送生、少年班、高职院校分类考试、强基计划、高水平运动队、运动训练、武术和民族传统体育专业单独招生、残障单招等各类特殊类型招生),须于2023年11月1日至7日,登录陕西省教育考试院门户网站(网址:https://www.sneea.cn)或陕西招生考试信息网(网址:https://www.sneac.com)完成网上报名程序,逾期未报名者责任自负。

陕西省教育考试院门户网站
(https://www.sneea.cn)

陕西招生考试信息网
(https://www.sneac.com)
我省高级中等教育学校毕业生在学籍(毕业中学)所在县(区、市)报名,往届毕业生也可在户籍所在县(区、市)报名。在陕就读内地西藏班、新疆班学生在就读学校所在县(区、市)报名。少年班报考者凭报考高校通知单在学籍所在县(区、市)报名。
三、报考资格审查
网上报名前,所有报考者须提供本人有关证明材料,接受县(区、市)招生考试机构组织的报考资格审查。
高考报考资格审查工作的重点是初次户籍登记不在我省的报考者的户籍(或父母居住及参保缴费)、学籍和实际就读情况。各市、县(区、市)要在当地招委会领导下,制定严格规范、切实有效的资格审查办法。要会同公安机关对初次户籍登记不在我省的报考者进行重点核查,对单独进行户口迁移、有组织集体户口迁移等各类涉嫌“高考移民”的情况,要严格审核把关。对公安机关发现的通过办理非正常户籍迁移手续等违规落户的报考者,一经查实立即取消其在陕报考资格。要会同学籍管理部门严格审查此类报考者在陕高级中等教育阶段学籍取得方式和入学注册手续,严格审查报考者学籍注册和实际就读是否一致,严格审查学籍信息变更材料的完整性、真实性、准确性,确认学籍真实并符合规定,严禁以虚假信息建立学籍、空挂学籍、人籍分离者违规报考。
各县(区、市)招生考试机构应汇总辖区内通过审查的初次户籍登记不在我省考生情况,并报所属市(区)招生考试机构备案。各市(区)招生考试机构负责将辖区内初次户籍登记不在我省考生登记造册,并请本市(区)教育行政部门、公安机关、人社部门对考生学籍(实际就读)、户籍(父亲或母亲或法定监护人居住)和参保缴费材料的真实性进行复核。对经复核查实确属不符合报名条件者,坚决取消其在陕报考资格。
各县(区)招生考试机构要将通过资格审查的初次户籍登记不在我省考生,在其学籍所在(毕业)中学进行公示,公示信息应包括考生姓名、性别、注册学籍时间、户籍迁入我省时间、父母户籍(居住)与参保缴费情况等,公示时间不得少于10个工作日,接受社会监督。
各市(区)、县(区、市)、各中学要高度重视高考报名政策宣传工作,要将高考报名政策告知工作前置。在初三年级开学、中考报名、高一新生入学等时间节点,将我省高考报名条件、办法等政策规定及时、准确地告知每一位在校中学生。对初次户籍登记不在我省的学生,要采取逐人告知并要求其本人和家长签署政策知晓书的办法,确保高考报名政策宣传无遗漏、无死角。
四、考生信息采集
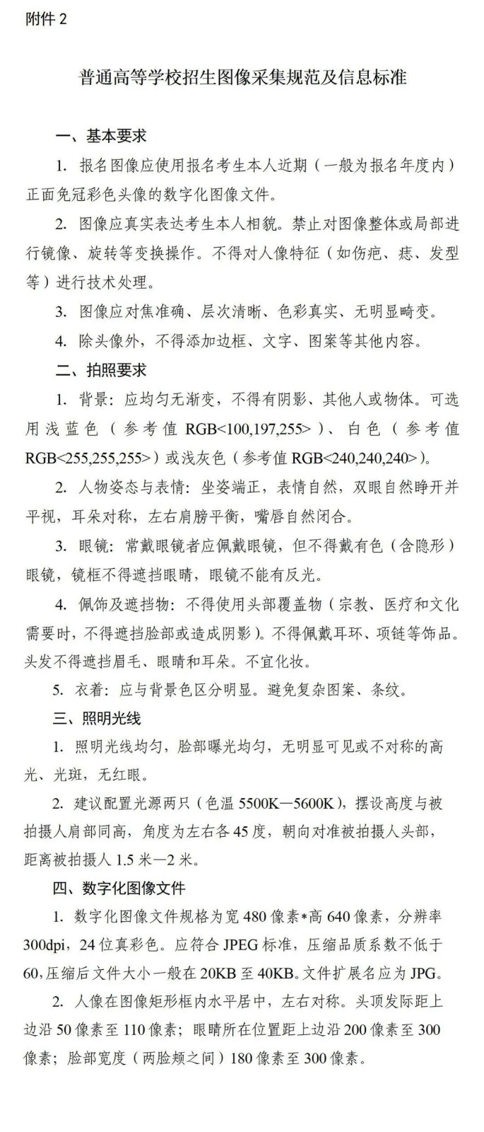
报考者本人须在规定时间内,到县(区、市)招生考试机构指定的地点采集居民身份证信息和本人正面免冠彩色头像。考生头像采集规范及标准按照《普通高等学校招生图像采集规范及信息标准》执行。因不出具第二代居民身份证或未现场采集头像而影响报名手续办理的,责任由报考者自负。
各县(区、市)要严格按照《普通高等学校招生图像采集规范及信息标准》采集报考者头像,务必确保头像符合要求。要严格核查考生身份,采取切实有效措施,确保“人、证、照”合一,严密防范“高考移民”和借机代考者。对在采集头像过程中弄虚作假的考生,将按照有关规定严肃处理,并追究相关考试工作人员的责任。
五、网上报名和信息确认
完成报考资格审查和考生信息采集后,县(区、市)招生考试机构生成报考者报名条。报考者凭本人报名条,登录陕西省教育考试院门户网站或陕西招生考试信息网,进入网上报名系统,查验本人姓名、性别、身份证号等信息,认真阅读《考生须知》《2024年高考考生诚信承诺书》《国家教育考试违规处理办法》和《中华人民共和国刑法》有关条款,同意履行诚信承诺后输入报名信息。报名信息必须真实准确,考生须对填写的个人信息负责。任何人、任何单位不得代替考生填写应由考生本人填写的信息。
报考者须从文史、艺术(文)、理工、艺术(理)、体育(理)5个科类中选报一类。任何人、任何单位不得强制考生选择报考科类。选报艺术(文)、艺术(理)和体育(理)的考生应注意:填报提前批次志愿时,只能填报相应科类志愿,不能兼报包括文史类和理工类本、专科(含军队院校、公安院校公安专业、司法本科专业、中国消防救援学院;国家免费医学生;全国重点马克思主义学院;优师专项;公费师范生;综合评价招生;急需紧缺涉农专业;定向培养军士;航海类专业以及其他经批准参加提前批次录取的高校及专业)在内的其他科类志愿。在其他批次,艺术(文)类考生可以填报文史类志愿,艺术(理)类、体育(理)类考生可以填报理工类志愿。文史类、理工类考生不得兼报其他科类志愿。
按照省物价局、省财政厅核定的标准,报考者须缴纳报名考试费110元。报考费通过网上银行或微信支付缴纳,缴费成功后方可办理确认报名信息等后续手续。网上缴费时间为2023年11月1日至7日。
完成网上报名后,考生应于11月14日前确认报名信息。考生本人要在县(区、市)招生考试机构出具的考生报名信息校验单上签字确认。县(区、市)招生考试机构、各中学要提醒考生认真确认本人姓名、身份证号、应往届、政治面貌、个人简历、联系地址及电话等报名信息,确保准确无误。对考生提出的信息错误,县(区、市)招生考试机构要及时更正。
六、照顾政策和特殊类型
资格审查
享受录取照顾政策的各类特殊考生,要交验相关原始证件,同时填写《陕西省高考享受照顾政策考生申请表》,并接受主管部门审查。其中仅属于少数民族同时不具备其他照顾资格的考生无需填写此表,其少数民族资格由县(区、市)招生考试机构采集考生身份证信息后审查确认。各市(区)招生考试机构要将除少数民族考生外的特殊考生分类造册,报送省教育考试院,由省教育考试院复核后在陕西省教育考试院门户网站和陕西招生考试信息网公示。
有关市(区)、县(区、市)招生考试机构要参照《陕西省教育考试院 陕西省招生委员会办公室关于做好2023年重点高校在陕招生专项计划工作的通知》(陕试普招〔2023〕13号)规定,严格审查国家、地方、高校3个专项计划的考生报考资格,并于2023年12月16日前,为通过资格审查的考生在网上报名系统中加注相应标记。往年被上述3个专项计划录取后放弃入学资格或主动退学的考生,不再具有3个专项计划报考资格。
残疾考生须于2023年11月1日至7日,持本人第二代及以上《中华人民共和国残疾人证》,向报名县(区、市)招生考试机构提出提供合理便利正式书面申请,逾期不再受理。各县(区、市)招生考试机构要将残疾考生的残疾证号等信息录入网上报名系统,并组织专家组对残疾考生进行现场确认完成综合评估,并于2024年3月15日前将书面评估报告报省教育考试院。
各地要将所有对考生资格有特殊要求的招生类型资格审查结果在考生所在中学和当地进行公开公示,接受广大考生和社会监督,公示内容及时限等严格执行教育部信息公开公示工作规定。要认真受理有关信访、投诉与举报,务必做到事事有调查、件件有回复。
对在资格审查中伪造、变造、篡改、假冒户籍和学籍等提供虚假个人信息及证明材料的考生,均认定为在国家教育考试中作弊,将取消其当年高考报名、考试和录取资格,并视情节轻重给予暂停参加各类国家教育考试1至3年的处理。
七、准考证和考场编排
2023年11月21日前,各市(区)完成考生准考证号编排工作。11月25日后,艺术类、体育类考生可登录陕西省教育考试院门户网站或陕西招生考试信息网下载《艺术类专业课考试报考证》或《体育类专业课考试报考证》。
2024年4月底前为参加高考考生(不含高职院校分类考试及其他特殊类型提前录取考生)确定考点、考场,编排座位号。高考座位号按照文史、理工两大类编排,艺术(文)类考生与文史类考生混编,艺术(理)及体育(理)类与理工类考生混编。内地西藏班、新疆班、少年班考生编排在尾数考场。小语种考生单独编排考场。考生准考证上将同时印制准考证号、考场号和座位号,其中考场号、座位号仅供考生参加统一考试使用。
高考前已经被高校录取的所有考生不得再参加高考。省教育考试院在高考前将已录取考生名单整理分发各市(区)、县(区、市),各地不再制发已录取考生的准考证。
八、思想政治品德考核
2023年11月17日前,对考生进行思想政治品德考核。思想政治品德考核主要是考核考生本人的现实表现。考生所在学校或单位负责对其政治态度、思想品德做出全面鉴定,并对其真实性负责。对受过刑事处罚、治安管理处罚或其他违法违纪处理的考生,要提供所犯错误的事实、处理意见和本人对错误的认识及改正错误的现实表现等翔实材料,并对其真实性负责。
在校生的思想政治品德考核由所在学校指定专人输入网上报名系统,非在校生由其工作单位填写(无工作单位的由乡镇、街道办事处填写)。县(区、市)要指定专人将非在校生和在户籍地报名考生的思想政治品德鉴定内容输入网上报名系统。考核表原件留存备查。
思想政治品德考核鉴定是考生电子档案的重要组成部分,各县级招生考试机构、学校及其他鉴定单位要精心组织,周密安排,采取专人负责、据实填写、严格审核等有效措施,确保不出差错。因工作失误导致思想政治品德考核鉴定内容影响考生录取的,将追究相关人员责任。
考生有下列情形之一且未能提供对错误的认识及改正错误的现实表现等证明材料的,认定为思想政治品德考核不合格:
(一)有反对宪法所确定的基本原则的言行或参加邪教组织,情节严重的;
(二)触犯刑法、治安管理处罚法,受到刑事处罚或治安管理处罚且情节严重、性质恶劣,尚在处罚期内的。
九、体检
2024年2月底前,所有考生均须接受身体健康状况检查,并如实填写本人的既往病史。考生体检按照《教育部 卫生部 中国残疾人联合会关于印发<普通高等学校招生体检工作指导意见>的通知》(教学〔2003〕3号)和《教育部办公厅 卫生部办公厅关于普通高等学校招生学生入学身体检查取消乙肝项目检测有关问题的通知》(教学厅〔2010〕2号)等有关规定实施。
我省高考实行“无纸化”体检,须在指定的二级甲等以上医院或相应的医疗单位进行,主检医师应由具有副主任医师以上职称、责任心强的医生担任。体检结论由副主任医师(含)以上职称的医生作出。呈现在体检表上的信息和数据要规范、准确。检查结果和体检结论必须有医师签名。非指定的医疗机构为考生做出的体检结论无效。
县(区、市)招生考试机构应将体检结论及时反馈给考生本人。体检结论作出后,考生本人须签字确认。考生隐瞒“既往病史”或在参检过程中弄虚作假,由此而导致影响本人录取或新生入学注册的,其责任由考生自负。不参加体检者,视其为主动放弃本年度高考录取资格。各县(区)应于2024年3月底前上传考生体检结果。
各市(区)招生委员会要指定一所较好的市级医院作为高考体检争议市级仲裁医院。对体检结论提出异议的考生,县(区、市)招生考试机构先安排在原体检医院进行复检。对原体检医院无法确诊、或考生对复检仍持有争议的问题,市(区)招生考试机构统一安排时间组织有关考生到市级仲裁医院进行复检。对于市级仲裁医院仍无法解决的问题,市(区)招生考试机构汇总后于2024年4月15日前报送省教育考试院安排终检。陕西省人民医院为我省高考体检的终检医院,负责对县、市级体检和复检医院无法确诊的问题做出最终裁定。
高考体检工作“谁主管、谁负责”“谁检查、谁负责”。因错检、漏检、结论错误而影响考生录取的责任由相关体检工作人员及体检医院承担。在体检工作中弄虚作假,伪造、变造《体检表》的体检工作人员,由当地招委会按照《国家教育考试违规处理办法》(教育部令第33号)严肃处理。
十、加强管理,
严防“高考移民”
各地要根据教育部、公安部《关于做好综合治理“高考移民”工作的通知》(教学〔2016〕2号)精神,按照“谁主管、谁负责”的原则,坚决防范和打击违法违规跨省(市、区)获取在陕高考资格的“高考移民”行为。要将高考报名资格审查责任明确到岗、落实到人。充分发挥行政监督、群众监督和舆论监督的作用,强化对重点环节、重点岗位、重点时段的监督检查,加大对徇私舞弊、弄虚作假行为的查处力度。
对因工作责任心不强、审核把关不严、监管不力,造成不符合条件的报考者蒙混过关、违规获取我省高考报名资格的,要严肃追究直接责任人的责任,并对有关单位主管领导进行问责。对组织或参与“高考移民”活动以及为伪造户籍、学籍档案等行为提供便利的工作人员,要按照《中国共产党纪律处分条例》《行政机关公务员处分条例》和《事业单位工作人员处分暂行规定》等相关规定进行严肃处理,触犯法律的移送司法机关依法处理。涉及“高考移民”的违规案件,除依法追究当事人的责任外,还要追究主管领导及有关责任人的责任。
十一、加强信息管理,
确保报名信息安全
高考报名工作通过网络进行,期间各级招生考试机构和报名学校均可通过考务平台取得相关考生信息。要严格执行《陕西省考试招生信息管理工作实施细则》(陕试综〔2016〕23号)相关要求,采取切实有效措施,保证所下载的考生报名信息不被泄露,特别是考生的身份证号、联系方式、通讯地址等涉及考生隐私的信息不被泄露。所下载的考生报名信息只能用于考试招生工作,不得将考生信息交予任何组织或个人,不得将考生信息交予中介机构开展违规招生活动,不得以任何理由在校际间交换考生信息,坚决杜绝以任何形式利用考生信息进行牟利。考生本人对自己的报名信息要严密保管,无论有意或不慎将信息泄露给他人,由此产生与考生意愿相悖的后果,责任自负。
考试招生信息实行省、市、县、报名学校分级管理。按照“谁主管、谁负责”原则,各级招生考试机构和报名学校要明确岗位责任,确保信息管理责任落实,确保信息处理及使用规范高效,确保信息交接及存储安全可靠。因管理不善导致信息泄露,由相关责任单位负责处理;产生严重后果的,严肃追究有关领导和工作人员的责任。
教育部及我省如有新的规定,按照新的规定执行。
附件:
1.高考报名学籍证明及思想政治品德考核表(表样)
2.普通高等学校招生图像采集规范及信息标准
陕西省教育考试院
陕西省招生委员会办公室
2023年10月13日


首页
